移至網頁之主要內容區位置
::: 臺北市國語實驗國民小學

研習資訊

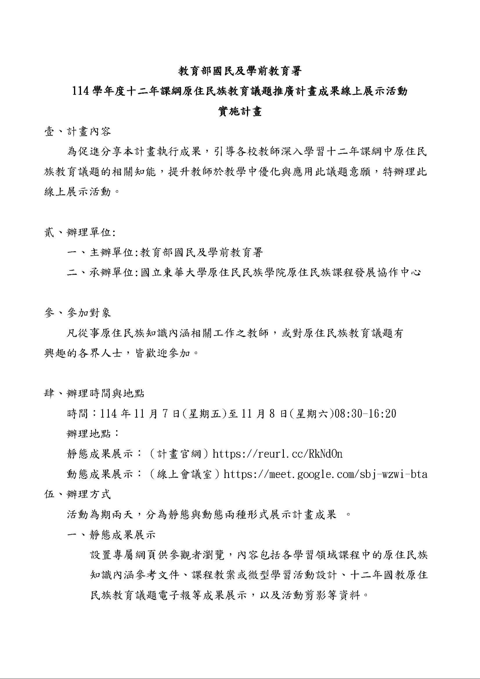
檢送教育部國民及學前教育署委請國立東華大學辦理「十二年課綱原住民族教育議題推廣計畫成果線上展示活動」 實施計畫1份,敬請轉知並鼓勵教師踴躍參加,請查照。

{{ $t('FEZ002') }} 推廣組|

說明: 

一、依據教育部國民及學前教育署114年10月17日臺教國署原字 第1145703649號函辦理。 

二、為促進分享本計畫執行成果,引導各校教師深入學習十二 年課綱中原住民族教育議題的相關知能,提升教師於教學中優化與應用此議題意願,特辦理此線上展示活動。 

三、活動資訊: 

(一)參加對象:凡從事原住民族知識內涵相關工作之教師, 或對原住民族教育議題有興趣的各界人士,皆歡迎參加。 

(二)時間及地點: 

1、靜態成果展示 

(1)活動內容:設置專屬網頁供參觀者瀏覽,內容包括各學習領域課程中的原住民族知識內涵參考文件、 課程教案或微型學習活動設計、十二年國教原住民 族教育議題電子報等成果展示,以及活動剪影等資 料。 

(2)時間:114年11月7日(星期五)至114年11月8日 (星期六)。 

(3)展示網址:https://reurl.cc/RkNdOn 

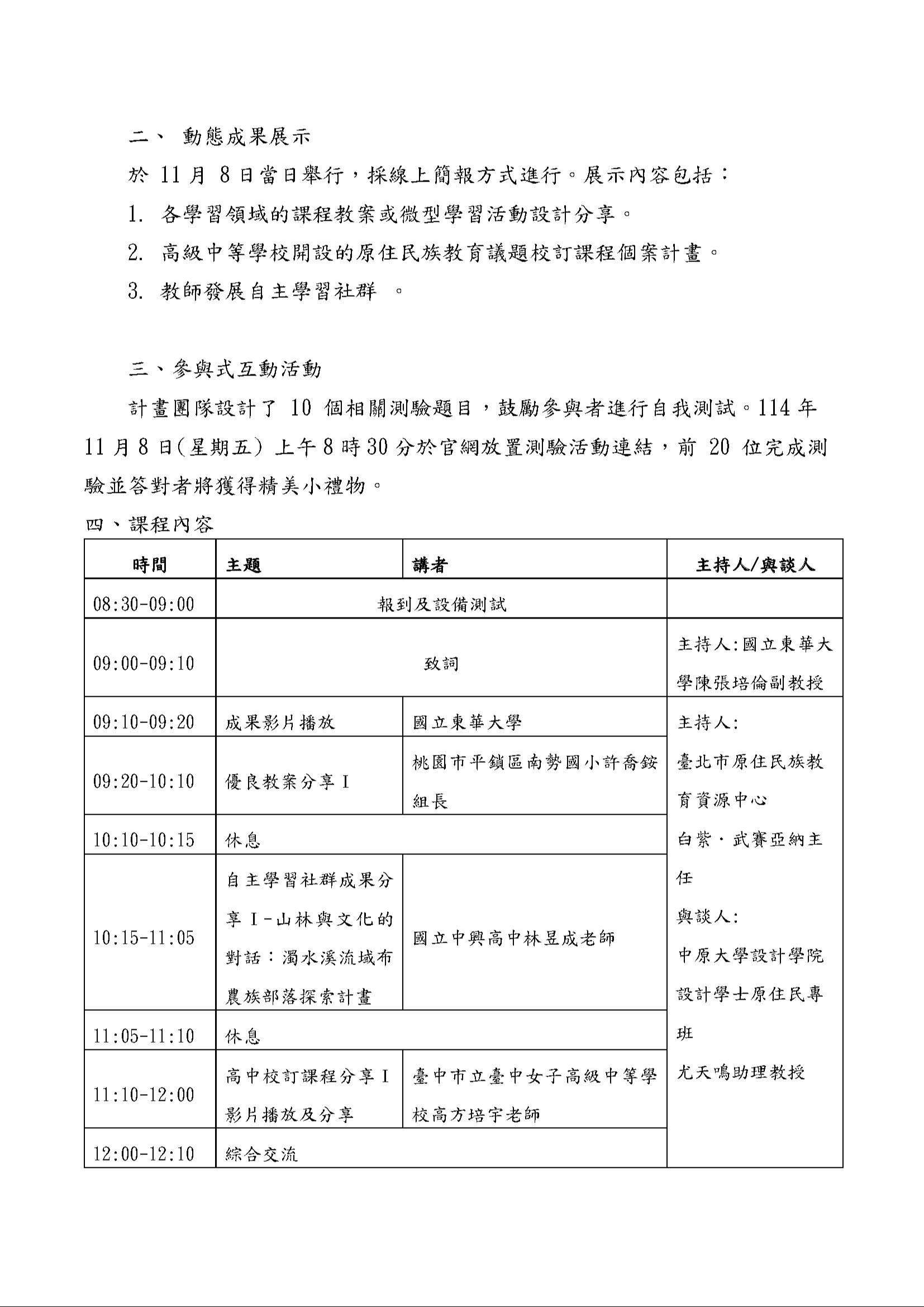
2、動態成果展示: 

(1)活動內容:採線上簡報方式進行,展示內容包 括: 

甲、各學習領域的課程教案或微型學習活動設計分享。 

乙、高級中等學校開設之原住民族教育議題校訂課程個案計畫。 

丙、教師發展自主學習社群。 

(2)時間:114年11月8日(星期六)上午8時30分至下 午4時20分。 

3、參與式互動活動:於114年11月8日(星期五)上午8時 30分於官網放置測驗活動連結,前20位完成測驗並答對者將獲得精美小禮物。 

4、報名方式: 

(1)線上報名,自即日起至114年11月6日(星期四)下 午5時止。 

(2)報名網址:https://forms.gle /v8bwGk4d88SBCBBRA

四、本案如有疑義,請逕洽國立東華大學原住民族課程發展協 作中心迪布斯小姐,電話:03-8905140。



{{ $t('FEZ003') }} Invalid date

{{ $t('FEZ014') }} Invalid date|

{{ $t('FEZ004') }} 2025-10-27|

{{ $t('FEZ005') }} 44|